深圳市深科达智能装备股份有限公司 第三届监事会第二十二次会议决议公告




展开全文
本公司监事会及全体监事保证本公告内容不存在任何虚假记载、误导性陈述或者重大遗漏,并对其内容的真实性、准确性和完整性依法承担法律责任代理财务。
一、 监事会会议召开情况
深圳市深科达智能装备股份有限公司(以下简称“公司”)第三届监事会第二十二次会议于2023年5月17日下午以现场结合通讯方式召开代理财务。本次会议的通知于2023年5月15日以电子邮件方式送达全体监事。本次会议应出席的监事3人,实际出席的监事3人,会议由监事会主席陈德钦主持。会议的召集和召开程序符合有关法律法规、规范性文件和公司章程的规定,会议决议合法、有效。
二、监事会会议审议情况
经与会监事充分讨论代理财务,本次会议审议通过了如下议案:
(一)审议通过《关于监事会换届暨选举非职工代表监事的议案》
监事会认为:鉴于公司第三届监事会任期即将届满,根据《公司法》《公司章程》相关规定,公司监事会提名陈德钦先生、苏宝娇女士为公司第四届监事会非职工代表监事候选人,并对其个人履历及任职资格进行了审查,陈德钦先生、苏宝娇女士符合《公司法》等相关法律、法规和规定要求的任职条件代理财务。因此,全体监事一致同意该议案内容。
具体内容详见公司于同日在上海证券交易所网站()代理财务。
表决结果:同意票3票,反对票0票,弃权票0票代理财务。
本议案尚需提交公司股东大会审议代理财务。
特此公告代理财务。
深圳市深科达智能装备股份有限公司监事会
2023年5月18日
证券代码:688328 证券简称:深科达 公告编号:2023-041
深圳市深科达智能装备股份有限公司
关于公司董事会、监事会换届选举的公告
本公司董事会及全体董事保证本公告内容不存在任何虚假记载、误导性陈述或者重大遗漏,并对其内容的真实性、准确性和完整性依法承担法律责任代理财务。
深圳市深科达智能装备股份有限公司(以下简称“公司”)第三届董事会将于2023年5月23日任期届满代理财务。为确保公司董事会、监事会工作的连续性,根据《中华人民共和国公司法》(以下简称“《公司法》”)、《上海证券交易所科创板股票上市规则》等法律、法规以及《深圳市深科达智能装备股份有限公司章程》(以下简称“《公司章程》”)等相关规定,公司开展董事会、监事会换届选举工作,现将本次董事会、监事会换届选举情况公告如下:
一、董事会换届选举情况
公司于2023年5月17日召开第三届董事会第二十九次会议,审议《关于修改〈公司章程〉的议案》,其中修订后的《公司章程》内容规定:董事会由7名董事组成,其中独立董事3名代理财务。该议案尚需提交2023年第三次临时股东大会审议。经公司董事会提名委员会对第四届董事会董事候选人资格审查,公司于2023年5月17日召开第三届董事会第二十九次会议,审议通过《关于公司董事会换届选举暨提名第四届董事会非独立董事候选人的议案》及《关于公司董事会换届选举暨提名第四届董事会独立董事候选人的议案》,同意提名黄奕宏先生、张新明先生、周永亮先生、王世平先生为公司第四届董事会非独立董事候选人,刘金平先生、宋敬川先生、刘登明先生为公司第四届董事会独立董事候选人。上述董事候选人简历详见附件。
上述三位独立董事候选人中,刘金平先生为会计专业人士,刘金平先生、刘登明先生已取得上海证券交易所认可的独立董事资格证书,刘金平先生承诺在本次提名后,将参加最近一期上海证券交易所科创板独立董事视频课程学习并取得学习证明代理财务。宋敬川先生承诺参加最新一期独立董事资格培训并取得独立董事资格证书。
根据相关规定,公司独立董事候选人需经上海证券交易所审核无异议后方可提交公司股东大会审议代理财务。公司将召开2023年第三次临时股东大会审议董事会换届事宜,其中非独立董事、独立董事均采取累积投票制选举产生。公司第四届董事会董事自公司2023年第三次临时股东大会审议通过之日起就任,任期三年。
独立董事对本次董事会换届发表了同意的独立意见,具体内容详见公司同日在上海证券交易所网站()披露的《独立董事关于第三届董事会第二十九次会议相关事项的独立意见》代理财务。
二、监事会换届选举情况
公司于2023年5月17日召开第三届监董事会第二十二次会议,审议通过《关于监事会换届暨选举非职工代表监事的议案》代理财务。同意提名陈德钦先生、苏宝娇女士为公司第四届监事会非职工代表监事候选人,并提交公司2023年第三次临时股东大会审议。前述第四届监事会候选人简历见附件。
上述两名非职工代表监事候选人将与公司职工代表大会监事共同组成公司第四届监事会代理财务。公司第四届监事会非职工代表监事采取累积投票制选举产生,自公司2023年第三次临时股东大会审议通过之日起就任,任期三年。
三、其代理财务他
公司第四届董事会、监事会将自2023年第三次临时股东大会审议通过之日起成立,任期三年代理财务。为保证公司董事会、监事会的正常运作,在2023年第三次临时股东大会审议通过前述事项前,仍由第三届董事会、监事会按照《公司法》和《公司章程》等相关规定履行职责。
公司第三届董事会、监事会成员在任职期间勤勉尽责代理财务,为促进公司规范运作和持续发展发挥了积极作用,公司对各位董事、监事在任职期间为公司发展所做的贡献表示衷心感谢!
特此公告代理财务。
深圳市深科达智能装备股份有限公司董事会
2023年5月18日
附件:
第四届董事会非独立董事候选人简历
黄奕宏先生:中国国籍,无永久境外居留权,生于1979年,中学学历,高级技工,深圳市宝安区高层次人才代理财务。2004年6月至2014年5月担任深圳市深科达气动设备有限公司执行董事、总经理;2014年4月至2014年7月担任深圳市深科达投资有限公司总经理;2014年4月至今担任深圳市深科达投资有限公司执行董事;2016年3月至今担任深圳线马科技有限公司董事长;2016年7月至今担任深圳市深科达半导体科技有限公司董事长;2017年7月至今担任惠州深科达智能装备有限公司执行董事、总经理;2018年11月至今担任深圳市深科达微电子设备有限公司董事长、总经理。2021年11月至2021年12月担任深圳市深极致科技有限公司执行董事;2021年12月至今担任深圳市明测科技有限公司执行董事。2014年5月至今,担任公司董事长、总经理。
截至目前,黄奕宏先生直接持有公司股份13,359,716股,占公司总股本的16.49%,黄奕宏先生为公司实际控制人,与5%以上股东黄奕奋、肖演加为亲属关系,同时黄奕宏先生为持股5%以上股东深圳市深科达投资有限公司的控股股东,间接持有公司2,624,335股;不存在《中华人民共和国公司法》规定的不得担任公司的董事、监事、高级管理人员的情形;未被中国证监会采取证券市场禁入措施;未被证券交易所公开认定为不适合担任上市公司董事、监事和高级管理人员;未受过中国证监会行政处罚和证券交易所公开谴责或通报批评;没有因涉嫌犯罪被司法机关立案侦查或者涉嫌违法违规被中国证监会立案调查等情形;不属于最高人民法院公布的失信被执行人,符合《公司法》等相关法律、法规和规定要求的任职条件代理财务。
张新明先生:中国国籍,无永久境外居留权,生于1968年,研究生学历,中级会计师,注册会计师非执业会员代理财务。1990年8月至1994年8月担任江西省赣州市南康县财政局职员;1994年9月至1997年12月先后担任深圳宝安会计师事务所项目经理、部门经理;1998年1月至2004年6月担任深圳义达会计师事务所部门经理;2004年7月至2014年10月担任深圳德浩会计师事务所执行事务合伙人;2007年6月至2013年5月担任深圳市新纶科技股份有限公司独立董事;2011年1月至2017年6月担任茂硕电源科技股份有限公司独立董事;2013年6月至2017年6月担任深圳古瑞瓦特新能源股份有限公司独立董事;2014年5月至2016年5月担任深圳市华益盛模具股份有限公司独立董事;2012年9月至2014年5月担任公司副总经理兼财务负责人;2014年5月至2015年12月担任公司董事、副总经理、财务负责人、董事会秘书;2015年12月至2017年3月担任公司董事、副总经理、董事会秘书;2017年3月至2017年12月担任公司董事、副总经理、财务负责人、董事会秘书;2017年12月至2018年4月担任公司董事、副总经理、财务负责人;2016年3月至今担任深圳线马科技有限公司董事;2016年7月至今担任深圳市深科达半导体科技有限公司董事;2018年11月至今担任深圳市深科达微电子设备有限公司董事。2018年4月至今,担任公司董事、副总经理、财务负责人、董事会秘书。
截至目前,张新明先生直接持有公司股份3,350,900股代理财务。张新明先生与其他持有公司5%以上股份的股东、公司其他董事、监事、高级管理人员均不存在关联关系;不存在《中华人民共和国公司法》规定的不得担任公司的董事、监事、高级管理人员的情形;未被中国证监会采取证券市场禁入措施;未被证券交易所公开认定为不适合担任上市公司董事、监事和高级管理人员;未受过中国证监会行政处罚和证券交易所公开谴责或通报批评;没有因涉嫌犯罪被司法机关立案侦查或者涉嫌违法违规被中国证监会立案调查等情形;不属于最高人民法院公布的失信被执行人,符合《公司法》等相关法律、法规和规定要求的任职条件。
周永亮先生:中国国籍,无永久境外居留权,生于1981年,本科学历代理财务。历任新百丽鞋业深圳有限公司财务经理、深圳市高新奇科技股份有限公司财务总监/投资总监/总裁助理、特富特科技(深圳)有限公司总经理,现任深圳市深科达智能装备股份有限公司经营管理中心总监、深圳旭丰智能装备有限公司执行董事、深圳市莘鑫科技贸易有限公司执行董事、总经理。
截至目前,周永亮先生未持有公司股份代理财务。周永亮先生与其他持有公司5%以上股份的股东、公司其他董事、监事、高级管理人员均不存在关联关系;不存在《中华人民共和国公司法》规定的不得担任公司的董事、监事、高级管理人员的情形;未被中国证监会采取证券市场禁入措施;未被证券交易所公开认定为不适合担任上市公司董事、监事和高级管理人员;未受过中国证监会行政处罚和证券交易所公开谴责或通报批评;没有因涉嫌犯罪被司法机关立案侦查或者涉嫌违法违规被中国证监会立案调查等情形;不属于最高人民法院公布的失信被执行人,符合《公司法》等相关法律、法规和规定要求的任职条件。
王世平先生:中国国藉,无永久境外居留权,生于1954年,大专学历代理财务。历任南太(深圳)电子有限公司董事副总经理、深圳德普特电子董事高级营运总裁,现任深圳市深科达智能装备股份有限公司高级顾问。
截至目前,王世平先生未持有公司股份代理财务。王世平先生与其他持有公司5%以上股份的股东、公司其他董事、监事、高级管理人员均不存在关联关系;不存在《中华人民共和国公司法》规定的不得担任公司的董事、监事、高级管理人员的情形;未被中国证监会采取证券市场禁入措施;未被证券交易所公开认定为不适合担任上市公司董事、监事和高级管理人员;未受过中国证监会行政处罚和证券交易所公开谴责或通报批评;没有因涉嫌犯罪被司法机关立案侦查或者涉嫌违法违规被中国证监会立案调查等情形;不属于最高人民法院公布的失信被执行人,符合《公司法》等相关法律、法规和规定要求的任职条件。
第四届董事会独立董事候选人简历
刘金平先生:中国国籍,无永久境外居留权,生于1979年,本科学历,具有中国注册会计师资格证代理财务。历任大华天诚会计师事务所项目经理、深圳市和记内陆集装箱仓储有限公司财务经理、天健会计师事务所(特殊普通合伙)项目经理、天职国际会计师事务所(特殊普通合伙)高级经理、大华会计师事务所(特殊普通合伙)合伙人,2022年4月至今任中兴华会计师事务所(特殊普通合伙)合伙人。
刘金平先生未持有公司股份,其与持有公司5%以上股份的股东、实际控制人、公司其他董事、监事和高级管理人员不存在关联关系;不存在《公司法》第一百四十六条中不得担任公司董事的情形,不存在被中国证监会确定为市场禁入者且尚在禁入期的情形,也不存在被证券交易所公开认定不适合担任上市公司董事,未受过中国证监会行政处罚和证券交易所公开谴责或通报批评,不属于最高人民法院公布的失信被执行人,符合《公司法》等相关法律、法规和规定要求的任职条件代理财务。
宋敬川先生:中国国籍,无永久境外居留权,生于1987年,博士研究生学历代理财务。历任中材锂膜(常德)有限公司研发副总经理、力合资本投资管理有限公司投资经理、深圳市远致富海投资管理有限公司投资经理,现任基石资产管理股份有限公司投资副总裁。
宋敬川先生未持有公司股份,其与持有公司5%以上股份的股东、实际控制人、公司其他董事、监事和高级管理人员不存在关联关系;不存在《公司法》第一百四十六条中不得担任公司董事的情形,不存在被中国证监会确定为市场禁入者且尚在禁入期的情形,也不存在被证券交易所公开认定不适合担任上市公司董事,未受过中国证监会行政处罚和证券交易所公开谴责或通报批评,不属于最高人民法院公布的失信被执行人,符合《公司法》等相关法律、法规和规定要求的任职条件代理财务。
刘登明先生:中国国籍,无永久境外居留权,生于1975年,研究生学历代理财务。历任冷水江市岩口镇人民政府法制办副主任、中国农业银行股份有限公司深圳市分行法律部专职法律顾问、上海市建纬(深圳)律师事务所实习律师、广东君言律师事务所专职律师、广东华雅律师事务所合伙人律师、广东深信律师事务所合伙人律师、广东俨道律师事务所专职律师,现任北京市一法(深圳)律师事务所专职律师、深圳市亚辉龙生物科技股份有限公司独立董事。
刘登明先生未持有公司股份,其与持有公司5%以上股份的股东、实际控制人、公司其他董事、监事和高级管理人员不存在关联关系;不存在《公司法》第一百四十六条中不得担任公司董事的情形,不存在被中国证监会确定为市场禁入者且尚在禁入期的情形,也不存在被证券交易所公开认定不适合担任上市公司董事,未受过中国证监会行政处罚和证券交易所公开谴责或通报批评,不属于最高人民法院公布的失信被执行人,符合《公司法》等相关法律、法规和规定要求的任职条件代理财务。
第四届监事会非职工监事候选人简历
陈德钦先生:中国国籍,无永久境外居留权,生于1976年,本科学历代理财务。1998年8月至2000年9月担任福建三农化学农药有限责任公司生产部职员;2000年10月至2004年2月担任广东尼康照相机有限公司生产部主管;2004年3月至2005年12月担任深圳市泰科盛科技有限公司市场部业务经理;2006年1月至2014年5月先后担任深科达有限生产经理、销售经理、售后经理。2014年5月至今,担任本公司监事、业务总监。
截至目前,陈德钦先生未直接持有公司股份,通过深圳市深科达投资有限公司间接持有公司股份52,447股,占公司总股本的0.06%代理财务。陈德钦先生与其他持有公司5%以上股份的股东、公司其他董事、监事、高级管理人员均不存在关联关系;不存在《中华人民共和国公司法》规定的不得担任公司的董事、监事、高级管理人员的情形;未被中国证监会采取证券市场禁入措施;未被证券交易所公开认定为不适合担任上市公司董事、监事和高级管理人员;未受过中国证监会行政处罚和证券交易所公开谴责或通报批评;没有因涉嫌犯罪被司法机关立案侦查或者涉嫌违法违规被中国证监会立案调查等情形;不属于最高人民法院公布的失信被执行人,符合《公司法》等相关法律、法规和规定要求的任职条件。
苏宝娇女士:中国国籍,无永久境外居留权,生于1984年,专科学历代理财务。历任深圳市东宝祥电子科技有限公司品质文员、深圳和光贸易有限公司业务文员、新舟弹簧(深圳)有限公司生管文员、现任深圳市深科达智能装备股份有限公司行政文员。
截至目前,苏宝娇女士未持有公司股份代理财务。苏宝娇女士与其他持有公司5%以上股份的股东、公司其他董事、监事、高级管理人员均不存在关联关系;不存在《中华人民共和国公司法》规定的不得担任公司的董事、监事、高级管理人员的情形;未被中国证监会采取证券市场禁入措施;未被证券交易所公开认定为不适合担任上市公司董事、监事和高级管理人员;未受过中国证监会行政处罚和证券交易所公开谴责或通报批评;没有因涉嫌犯罪被司法机关立案侦查或者涉嫌违法违规被中国证监会立案调查等情形;不属于最高人民法院公布的失信被执行人,符合《公司法》等相关法律、法规和规定要求的任职条件。
证券代码:688328 证券简称:深科达 公告编号:2023-042
转债代码:118017 转债简称:深科转债
深圳市深科达智能装备股份有限公司
关于不向下修正“深科转债”
转股价格的公告
本公司董事会及全体董事保证本公告内容不存在任何虚假记载、误导性陈述或者重大遗漏,并对其内容的真实性、准确性和完整性依法承担法律责任代理财务。
特别提示:
●自2023年4月24日至本公告披露日,深圳市深科达智能装备股份有限公司(以下简称“公司”)股价在连续30个交易日中已有15个交易日的收盘价低于当期转股价格的85%(即22.68元/股),已触发“深科转债”转股价格向下修正条款代理财务。
●经公司第三届董事会第二十九次会议通过,公司董事会决定本次不向下修正转股价格,同时在未来三个月内(即2023年5月18日起至2023年8月17日),如再次触发“深科转债”转股价格的向下修正条款,亦不提出向下修正方案代理财务。
一、可转换公司债券发行上市情况
(一)可转债发行情况
经中国证券监督管理委员会(证监许可〔2022〕1235号文)同意注册,深圳市深科达智能装备股份有限公司(以下简称“公司”或“深科达”)向不特定对象发行可转换公司债券360万张,每张面值为人民币 100 元,发行募集资金总额为人民币 360,000,000.00 元代理财务。本次发行的可转债向发行人在股权登记日收市后中国结算上海分公司登记在册的原股东优先配售,原股东优先配售后余额(含原股东放弃优先配售部分)通过上交所交易系统向社会公众投资者发行,余额由保荐机构(主承销商)包销。
(二)可转债上市情况
经上海证券交易所自律监管决定书(〔2022〕235号文)同意,公司本次可转换公司债券于2022年8月29日起在上海证券交易所挂牌交易,债券简称“深科转债”,债券代码“118017”代理财务。
(三)可转债转股期限
本次发行的可转换公司债券转股期自可转债发行结束之日(2022 年 8 月 12 日)起满六个月后的第一个交易日起至可转债到期日止,即 2023 年 2 月 12 日至 2028 年8 月 7 日止(非交易日向后顺延至下一个交易日)代理财务。
二、可转换公司债券转股价格向下修正条款
(一)修正权限与修正幅度
在本次发行的可转换公司债券存续期间,当公司股票在任意连续三十个交易日中至少有十五个交易日的收盘价低于当期转股价格的85%时,公司董事会有权提出转股价格向下修正方案并提交公司股东大会表决代理财务。上述方案须经出席会议的股东所持表决权的三分之二以上通过方可实施。股东大会进行表决时,持有本次发行的可转换公司债券的股东应当回避。修正后的转股价格应不低于本次股东大会召开日前二十个交易日公司股票交易均价和前一个交易日公司股票交易均价。若在前述三十个交易日内发生过转股价格调整的情形,则在转股价格调整日前的交易日按调整前的转股价格和收盘价计算,在转股价格调整日及之后的交易日按调整后的转股价格和收盘价计算。
(二)转股价格修正条款触发情况
自2023年4月24日至2023年5月17日,公司股票收盘价已有十五个交易日低于当期转股价格的85%(即22.68元/股),已触发“深科转债”转股价格向下修正条款代理财务。
三、关于本次不向下修正“深科转债”转股价格的具体说明
鉴于“深科转债”上市时间较短,公司董事会及管理层在综合考虑宏观经济、市场环境、公司情况、股价走势等多重因素后,基于对公司长期发展与内在价值的信心,公司于2023年5月17日召开的第三届董事会第二十九会议,审议通过了《关于不向下修正“深科转债”转股价格的议案》,其中关联董事黄奕宏先生、张新明先生回避表决,表决结果为同意3票,反对0票,弃权0票代理财务。
公司董事会决定本次不向下修正转股价格,同时在未来三个月内(即2023年5月18日起至2023年8月17日),如再次触发“深科转债”转股价格向下修正条款,亦不提出向下修正方案代理财务。下一触发转股价格修正条件的期间从2023年8月18日重新起算,若再次触发“深科转债”转股价格向下修正条件,届时公司董事会将再次召开会议决定是否行使“深科转债”转股价格的向下修正权利。
敬请广大投资者注意投资风险代理财务。
特此公告代理财务。
深圳市深科达智能装备股份有限公司董事会
2023年5月18日
证券代码:688328 证券简称:深科达 公告编号:2023-043
深圳市深科达智能装备股份有限公司
关于修订《公司章程》的公告
本公司董事会及全体董事保证本公告内容不存在任何虚假记载、误导性陈述或者重大遗漏,并对其内容的真实性、准确性和完整性依法承担法律责任代理财务。
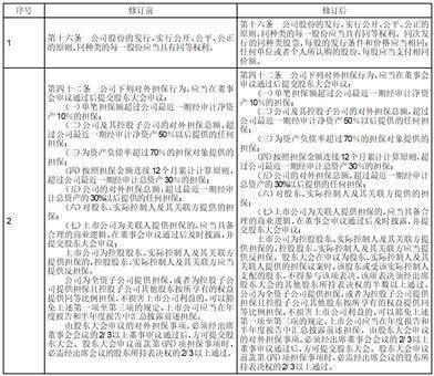
深圳市深科达智能装备股份有限公司(以下简称“公司”)于2023年5月17日召开第三届董事会第二十九次会议代理财务,审议通过了《关于修订〈公司章程〉的议案》,具体修订情况如下:
除上述修订外,《公司章程》其他内容不变代理财务。本次《深圳市深科达智能装备股份有限公司章程》修订事项尚需提交公司2023年第三次临时股东大会审议。修订后形成的《公司章程》同日在上海证券交易所网站()予以披露,待股东大会审议通过后生效。
特此公告代理财务。
深圳市深科达智能装备股份有限公司
董事会
2023年5月18日
证券代码:688328 证券简称:深科达 公告编号:2023-044
深圳市深科达智能装备股份有限公司
关于召开2023年第三次临时
股东大会的通知
本公司董事会及全体董事保证公告内容不存在任何虚假记载、误导性陈述或者重大遗漏,并对其内容的真实性、准确性和完整性依法承担法律责任代理财务。
重要内容提示:
● 股东大会召开日期:2023年6月2日
● 本次股东大会采用的网络投票系统:上海证券交易所股东大会网络投票系统
一、 召开会议的基本情况
(一) 股东大会类型和届次
2023年第三次临时股东大会
(二) 股东大会召集人:董事会
(三) 投票方式:本次股东大会所采用的表决方式是现场投票和网络投票相结合的方式
(四) 现场会议召开的日期、时间和地点
召开日期时间:2023年6月2日 14点00 分
召开地点:深圳市宝安区福永街道征程二路2号A栋二楼1号会议室
(五) 网络投票的系统、起止日期和投票时间代理财务。
网络投票系统:上海证券交易所股东大会网络投票系统
网络投票起止时间:自2023年6月2日
至2023年6月2日
采用上海证券交易所网络投票系统,通过交易系统投票平台的投票时间为股东大会召开当日的交易时间段,即9:15-9:25,9:30-11:30,13:00-15:00;通过互联网投票平台的投票时间为股东大会召开当日的9:15-15:00代理财务。
(六) 融资融券、转融通、约定购回业务账户和沪股通投资者的投票程序
涉及融资融券、转融通业务、约定购回业务相关账户以及沪股通投资者的投票,应按照《上海证券交易所科创板上市公司自律监管指引第1号 一 规范运作》等有关规定执行代理财务。
(七) 涉及公开征集股东投票权
无
二、 会议审议事项
本次股东大会审议议案及投票股东类型
1、 说明各议案已披露的时间和披露媒体
上述议案已经公司第三届董事会第二十九次会议和第三届监事会第二十二次会议审议通过,具体内容详见公司于2023年5月18日在上海证券交易所网站()以及《中国证券报》、《上海证券报》、《证券时报》、《证券日报》披露的相关公告代理财务。
2、 特别决议议案:议案1
3、 对中小投资者单独计票的议案:议案2、议案3、议案4
4、 涉及关联股东回避表决的议案:无
5、 涉及优先股股东参与表决的议案:无
三、 股东大会投票注意事项
(一) 本公司股东通过上海证券交易所股东大会网络投票系统行使表决权的,既可以登陆交易系统投票平台(通过指定交易的证券公司交易终端)进行投票,也可以登陆互联网投票平台(网址:vote.sseinfo.com)进行投票代理财务。首次登陆互联网投票平台进行投票的,投资者需要完成股东身份认证。具体操作请见互联网投票平台网站说明。
(二) 股东所投选举票数超过其拥有的选举票数的,或者在差额选举中投票超过应选人数的,其对该项议案所投的选举票视为无效投票代理财务。
(三) 同一表决权通过现场、本所网络投票平台或其他方式重复进行表决的,以第一次投票结果为准代理财务。
(四) 股东对所有议案均表决完毕才能提交代理财务。
(五) 采用累积投票制选举董事、独立董事和监事的投票方式,详见附件2代理财务。
四、 会议出席对象
(一) 股权登记日下午收市时在中国登记结算有限公司上海分公司登记在册的公司股东有权出席股东大会(具体情况详见下表),并可以以书面形式委托代理人出席会议和参加表决代理财务。该代理人不必是公司股东。
(二) 公司董事、监事和高级管理人员代理财务。
(三) 公司聘请的律师代理财务。
(四) 其代理财务他人员
五、 会议登记方法
(一)登记手续
1、法人股东:应由法定代表人或者法定代表人委托的代理人出席会议代理财务。法定代表人出席会议的,应出示法人股东股票账户卡、本人身份证、能证明其具有法定代表人资格的有效证明;委托代理人出席会议的,代理人还应出示本人身份证、法人股东单位的法定代表人依法出具的书面授权委托书。出席会议的股东及股东代理人请携带相关证件原件到场。
2、合伙企业股东:应由合伙企业执行事务合伙人或委托的代理人出席会议代理财务。执行事务合伙人出席会议的,应出示本人身份证、能证明其具有执行事务合伙人资格的有效证明;委托代理人出席会议的,代理人应出示其身份证、执行事务合伙人依法出具的书面授权委托书。
3、自然股东:自然人股东亲自出席会议的,应出示本人身份证或其他能够表明其身份的有效证件或证明、股票账户卡;委托代理他人出席会议的,代理人还应出示本人有效身份证件、股东授权委托书代理财务。
(二)登记时间:2023年5月30日(上午9:00-12:00 下午13:00-17:00)
(三)登记地点:深圳市宝安区福永街道征程二路2号A栋三楼董事会办公室代理财务。
(四)登记方式:可采用现场登记、电子邮件、信函登记代理财务。电子邮件以收到邮件时间为准;通过信函方式的,以信函抵达公司的时间为准。
(五)注意事项:股东请在参加现场会议时携带上述证件代理财务。
六、 其代理财务他事项
(一)会议联系方式
联系人:张新明、郑亦平
电话:0755-27889869-879
电子邮箱:irm@szskd.com
地址:深圳市宝安区福永街道征程二路2号A栋三楼董事会办公室
(二)会议费用情况:本次股东大会与会股东及股东代理人所有费用自理
(三)出席会议的股东及股东代理人请携带相关证件原件提前半小时到达会议现场办理签到代理财务。
特此公告代理财务。
深圳市深科达智能装备股份有限公司董事会
2023-05-18
附件1:授权委托书
附件2:采用累积投票制选举董事、独立董事和监事的投票方式说明
● 报备文件
提议召开本次股东大会的董事会决议
附件1:授权委托书
授权委托书
深圳市深科达智能装备股份有限公司:
兹委托 先生(女士)代表本单位(或本人)出席2023年6月2日召开的贵公司2023年第三次临时股东大会,并代为行使表决权代理财务。
委托人持普通股数:
委托人持优先股数:
委托人股东帐户号:
委托人签名(盖章): 受托人签名:
委托人身份证号: 受托人身份证号:
委托日期: 年 月 日
备注:
委托人应在委托书中“同意”、“反对”或“弃权”意向中选择一个并打“√”,对于委托人在本授权委托书中未作具体指示的,受托人有权按自己的意愿进行表决代理财务。
附件2:采用累积投票制选举董事、独立董事和监事的投票方式说明
一、股东大会董事候选人选举、独立董事候选人选举、监事会候选人选举作为议案组分别进行编号代理财务。投资者应针对各议案组下每位候选人进行投票。
二、申报股数代表选举票数代理财务。对于每个议案组,股东每持有一股即拥有与该议案组下应选董事或监事人数相等的投票总数。如某股东持有上市公司100股股票,该次股东大会应选董事10名,董事候选人有12名,则该股东对于董事会选举议案组,拥有1000股的选举票数。
三、股东应以每个议案组的选举票数为限进行投票代理财务。股东根据自己的意愿进行投票,既可以把选举票数集中投给某一候选人,也可以按照任意组合投给不同的候选人。投票结束后,对每一项议案分别累积计算得票数。
四、示例:
某上市公司召开股东大会采用累积投票制对进行董事会、监事会改选,应选董事5名,董事候选人有6名;应选独立董事2名,独立董事候选人有3名;应选监事2名,监事候选人有3名代理财务。需投票表决的事项如下:
某投资者在股权登记日收盘时持有该公司100股股票,采用累积投票制,他(她)在议案4.00“关于选举董事的议案”就有500票的表决权,在议案5.00“关于选举独立董事的议案”有200票的表决权,在议案6.00“关于选举监事的议案”有200票的表决权代理财务。
该投资者可以以500票为限,对议案4.00按自己的意愿表决代理财务。他(她)既可以把500票集中投给某一位候选人,也可以按照任意组合分散投给任意候选人。
如表所示:
本版导读









评论