加密货币能买法拉利了!法拉利:将推行至欧洲【附加密货币行业市场分析】
图源:摄图网
10月16日,法拉利首席营销和商务官Enrico Galliera表示,法拉利已开始在美国接受购买其豪华跑车可用加密货币支付的方式,并将应其客户的要求将该计划扩展到欧洲货币市场。
Galliera表示,这一决定是为了响应市场和经销商的要求,因为他们的许多客户都投资了加密货币货币市场。“有些是年轻的投资者,他们通过加密货币积累了财富。其他一些人则是更传统的投资者,他们希望分散投资组合。”Galliera称“这将帮助我们与那些不一定是我们的客户,但可能买得起法拉利的人建立联系。”
值得一提的是,由于比特币等加密货币产生的高耗能,阻碍了加密货币作为一种支付手段,加密货币需要依靠大功率的计算机日夜不停地持续演算、解决复杂的数据问题才能获得,能源消耗相当大货币市场。对此,Galliera称,加密货币已经通过引入新软件和更多使用可再生能源来减少碳足迹。他在接受采访时说:“到2030年,我们在整个价值链上实现碳中和的目标是绝对确定的。”
加密数字货币是指基于区块链技术的数字货币,它们依赖于区块链系统并在该系统内产生和使用货币市场。这些加密数字货币通常由私人或组织发行,而不是由中央银行发行。比特币是最早的一种加密数字货币,但现在市场上也有许多其他的加密数字货币,如以太坊、莱特币等。这些加密数字货币通过区块链技术实现去中心化、安全性和匿名性,并且具有独立的价值和交易功能。
加密货币数量同比增长98.98%货币市场。
2022年1月1日,据Finbold发布的一份报告显示,2021年1月1日,全球加密货币种类数量为8153个,截至2021年12月31日,数量为16223个,相比1月增加约98.98%货币市场。Finbold数据显示,2021年加密行业创造出8070种新Token,平均每天约有21种新加密货币在市场上推出。另一项数据显示,2021年1-10月加密市场总计新增约5000种加密货币,而11、12月有超过3000种加密货币进入市场。
加密货币用户规模持续扩大
据相关数据显示,截至2021年6月,全球加密货币用户数已达到2.21亿,其中从1亿用户增加到2亿用户仅花费了四个月的时间货币市场。2021年1月和2月开始的用户数增长更多是由比特币推动,但5月以来则是得益于山寨币的采用,使用户数从4月底的1.43亿增加到6月的2.21亿,激增近8000万新用户,其中大部分新用户都是对ShibaToken(SHIB)和Dogecoin(DOGE)等代币感兴趣。进入2021下半年,用户规模增速有所放缓,截至2021年12月29日,全球共有2.95亿加密货币用户,相比2021年初增长了178.30%。
展开全文
比特币市值遥遥领先
从全球私人数字货币市值排名情况来看,截至2022年1月19日,Bitcoin(比特币)市值为7833.3亿美元,排名第一;其次为Ethereum(以太坊),市值为3654.7亿美元;第三为LATOKEN,市值为2471.8亿美元货币市场。

注:数据时间节点为2022年1月18日货币市场。
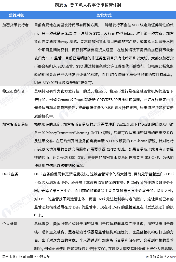
美国私人数字货币监管体制
在美国的法律体系中,对于大部分与加密货币相关的业务,都没有特定的可以遵循的法规可以参考货币市场。一般情况下,美国监管机构建议参考“三同”原则对其进行规范,即“相同业务,相同风险,相同规则”。也就是如果没有加密货币针对性的法规,监管方案就是对结合业务找到已存在的法案,按照套用已有法案的要求进行监管。例如在加密货币在发行时,如果代币被归为证券属性的话,就要受到证券交易委员会的监管,对发行方也有信息披露的要求。

美国私人数字货币用户占比
Gemini公布的一份报告显示,有相当一部分美国人已经持有加密货币资产货币市场。该公司2020年对3000名18至65岁,家庭收入为4万美元及以上的美国成年人进行调查(调查时间为2020年10月19日至11月16日,包括921位熟悉加密货币知识和1697位对加密货币感兴趣的调查对象),结果发现,美国约14%的人口拥有加密货币,即大约2120万人。

综合来看,美国私人数字货币市场来看,市场监管体制较为全面,但对于部分环节仍存在空白,需要不断调整优化货币市场。加密货币用户已具备一定规模,受众用户群体日益增多。法拉利此次推行加密货币支付,顺应了市场的需求,可能将对美国货币市场乃至全球货币市场产生一定的影响。
前瞻经济学人APP资讯组
更多本行业研究分析详见前瞻产业研究院《》
同时前瞻产业研究院还提供、、、、、、、、、咨询等解决方案货币市场。在招股说明书、公司年度报告等任何公开信息披露中引用本篇文章内容,需要获取前瞻产业研究院的正规授权。
更多深度行业分析尽在【前瞻经济学人APP】,还可以与500+经济学家/资深行业研究员交流互动货币市场。









评论